1.非标资产的主要业务形式
非标资产全称为非标准化债权资产,是指未在银行间市场及证券交易所市场交易的债权性资产,包括但不限于信贷资产、信托贷款、委托债权、承兑汇票、信用证、应收账款、各类受(收)益权、带回购条款的股权性融资等。2009年“四万亿”刺激后,信贷采取总量控制方式管理,地方融资平台、房地产行业等成为银监会限制银行贷款投向领域,通过非标融资方式变相取得银行贷款就成为其主要的融资方式。
对于银行而言,出于规避信贷规模管制、降低资本消耗和拨备监管压力等考虑,银行也积极借助信托、券商、保险公司、基金子公司等通道投资非标,常见的非标业务形式包括买入返售票据、信托受益权转让、同业代付、保险协议存款等。
2.银行投资非标的主要渠道与监管
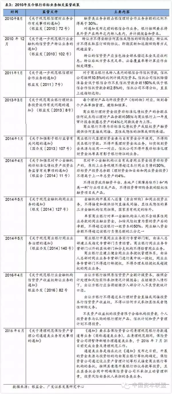
(1)以理财资金投资非标:2013年出台的“8号文”,限制了银行理财资金投资非标准规模的上限,为理财产品余额的35%与银行上一年度审计报告披露总资产的4%之间孰低者。银行理财产品的非标业务规模逐渐压缩,占比由12年末的约42%降至15年末的15.73%。
(2)以同业资金投资非标:2014年出台的127号文对同业非标业务进行了严格规范,规定买入返售下的金融资产必须为银行承兑汇票,债券、央票等在银行间市场、证券交易所市场交易的具有合理公允价值和较高流动性的标准化资产,卖出回购方不得将业务项下的金融资产从资产负债表转出。
(3)以自有资金投资非标:“127号文”后,应收款项类投资成为非标的新宠。即银行利用自营资金通过互买、腾挪等方式将非标资产转移至自营投资下。根据“127号文”规定,金融机构同业投资,按照“实质重于形式”原则,根据所投资基础资产的性质,准确计量风险并计提相应资本与拨备。
3.非标资产的出路
近几年,同业业务及理财业务监管政策频繁出台,加强了对银行非标业务的约束,非标资产的规避功能逐渐下降,伴随监管而来的是持续的创新。在当前的政策背景下,预计非标资产将通过以下方式进行表内外转移非标资产将通过以下方式进行表内外转移:1.应收款项类投资;2.基金子公司/信托/资管通道业务;3.银行不良资产基金模式;4.转为资产证券化产品。其中资产证券化是非标准化债权向标准化债权转变的主要合规手段,可以改善资产负债结构,提高资产周转效率,也是银行通过“非标转标”实现非标出表的主要渠道。
风险提示:
1、表外及子公司监管趋严,银行面临资本充足率上升压力;2、经济持续下行,非标资产信用风险暴露。

一、非标资产的发展与监管
1
非标准化债权资产的主要运作模式
非标资产全称为非标准化债权资产,是指未在银行间市场及证券交易所市场交易的债权性资产,包括但不限于信贷资产、信托贷款、委托债权、承兑汇票、信用证、应收账款、各类受(收)益权、带回购条款的股权性融资等。(《关于规范商业银行理财业务投资运作有关问题的通知》(银监发[2013]8号)
2009年“四万亿计划”刺激下,地方政府积极拉动基建项目建设,房地产市场快速发展。天量信贷后,信贷采取总量控制方式管理,地方融资平台、房地产行业等成为银监会限制银行贷款投向领域,无法从银行获得贷款,不得不转换融资方式。通过非标融资方式变相取得银行贷款就成为其主要的融资方式。
对于银行而言,出于规避信贷规模管制、降低资本消耗和拨备监管压力等考虑,银行也积极借助信托、券商、保险公司、基金子公司等通道投资非标,导致非标资产迅速膨胀。

常见的非标业务形式有以下几类:
(1)买入返售票据
买入返售票据,目前主要的是双买断方式,即由转贴现卖方以买断式卖出票据,双方约定在一定时期再以买断式购回。
银行通过票据买入返售业务,在同业之间转移腾挪票据资产,将原本占用信贷规模的“票据贴现”资产转化为同业资产,从而达到压缩信贷规模、节约资本和规避拨备监管压力的目的。
(2)信托受益权转让
B银行通过A银行和过桥企业最终将资金投给融资企业,达到了将交易性质转为同业业务和间接放贷的目的。通过这种方式规避信贷规模管制、降低资本消耗。其中过桥企业可以是证券公司、保险公司、资管计划等。中间的这些过渡环节主要是规避银信合作等限制性监管规定的。
(3)同业代付
同业代付,是一家银行代替另一家银行来兑现信用承诺,主要基于信用证。即委托行根据客户的申请,以自身名义委托他行提供融资,他行在规定的对外付款日根据委托行的指示先行将款项划转至委托行账户上,委托行在约定还款日偿还他行代付款项本息。
委托银行没有直接发放贷款,属于表外业务,但满足了客户融资需求,规避了信贷规模管制和拨备监管;对受托银行来说,该业务属于同业拆借业务也不计入贷款项下。
(4)保险协议存款
保险协议存款业务是指商业银行以自有资金(或理财资金)直接投资保险资管机构设立的保险资产管理计划,并持有到期,保险公司以资管计划资金存入资金需求行作为保险协议存款的业务,用于规避银行一般存款的考核指标压力。
保险协议存款业务中,具体吸收保险协议存款的银行由出资银行指定,出资银行同时指定存款利率和期限,保险公司或保险资管公司在业务交易中仅起到通道作用。
2、银行投资非标的主要渠道和监管要求
(1)以理财资金投资非标
银行将发行理财产品募集的资金集中在一起,投向企业贷款,同业贷款、贴现票据、委托贷款及其他金融工具,或者直接进入银行资产池中,通过单一类信托、券商资管、公募基金子公司等通道机构,利用信托受益权等与非标资产对接,达到“曲线放贷”的目的。
会计处理方面,银行通常只把保本型的理财产品记入资产负债表,而不正式承担信用风险的产品则记在表外代客理财科目中。
2013年出台的“8号文”,对商业银行理财资金直接或通过非银行金融机构、资产交易平台等间接投资于“非标准化债权资产”业务做出了规定。限制了银行理财资金投资非标准化债权资产规模的上限,为理财产品余额的35%与商业银行上一年度审计报告披露总资产的4%之间孰低者。同时规定商业银行对之前投资但达不到本通知要求的非标资产,应比照自营贷款于2013年底前完成风险加权资产计量和资本计提。
“8号文”之后,银行通过理财资金投资非标受到诸多限制,银行理财产品的非标业务规模逐渐压缩。银监会数据显示,2012年末,银行理财产品余额7.1万亿,其中非标类债券产品规模2.99万亿,占比约42%;而截至2015年末,银行理财产品余额23.67万亿元,非标资产规模3.72万亿,占比已经下降至15.73%,显著低于2012年。“8号文”促使大量非标业务从表外理财账户向表内同业项下转移。
(2)以同业拆借资金投资非标
银行同业业务是是指中华人民共和国境内依法设立的金融机构之间开展的以投融资为核心的各项业务,主要业务类型包括:同业拆借、同业存款、同业借款、同业代付、买入返售(卖出回购)等同业融资业务和同业投资业务。
由于,同业业务中的的非标资产仅计提20%(3个月内)或25%(3个月外)的风险权重,且无信贷规模限制也无拨备监管。“8号文”之后,“买入返售”中非标规模迅速膨胀。
但是,2014年出台的《关于规范金融机构同业业务的通知》(银发[2014]127号,以下简称“127号文”),对同业业务进行了严格规范,特别是同业中的非标业务。
“127号文”规定,买入返售下的金融资产必须为银行承兑汇票,债券、央票等在银行间市场、证券交易所市场交易的具有合理公允价值和较高流动性的标准化资产,卖出回购方不得将业务项下的金融资产从资产负债表转出。
“127号文”之后,买入返售规模持续下滑,除了存量业务到期外,央行开始实施的宏观审慎评估体系(MPA)将同业业务纳入了评估体系也是一个重要因素。而应收款项类投资规模则大幅攀升。
(3)以自有资金投资非标
“127号文”对同业中的非标业务进行规范和加强监管后,同业非标资产将放入“同业投资”下处理,应收款项类投资成为非标的新宠。即银行利用自营资金通过互买、腾挪等方式将非标资产转移至自营投资下。
根据“127号文”规定,金融机构同业投资,按照“实质重于形式”原则,根据所投资基础资产的性质,准确计量风险并计提相应资本与拨备。

3、“82号文”的主要影响
2016年4月28日,银监会下发的《关于规范银行业金融机构信贷资产收益权转让业务的通知》(银监办发[2016]82号,下称“82号文”),对银行业金融机构开展的信贷资产收益权转让业务进行了规范。对交易结构规范性透明性、会计处理、资本和拨备计提等问题,提出了具体要求。主要的监管要求包括以下几点:
(1)出让方银行在信贷资产收益权转让后,依然要按照原信贷资产全额计提资本,以防规避资本监管要求。
(2)开展不良资产收益权转让的,在继续涉入情形下,计算不良贷款余额、不良贷款比例和拨备覆盖率等指标时,出让方银行应当将继续涉入部分计入不良贷款统计口径,不得通过受益权转让藏匿不良资产。
(3)出让方银行不得通过本行理财资金直接或间接投资本行信贷资产收益权,不得以任何方式承担显性或者隐性回购义务。
(4)不良资产收益权的投资者限于合格机构投资者,个人投资者参与认购的银行理财产品、信托计划和资产管理计划不得投资;对机构投资者资金来源应当实行穿透原则,不得通过嵌套等方式直接或变相引入个人投资者资金。
据2015年末银监会365份银行罚款样本显示,银行机构通过第三方将资产变为非标,再通过互买、转让等方式将不良转移出表,是导致银行不良率失真的主要原因之一。
“82号文”对信贷资产受益权转让业务的规范,将促进银行业不良贷款更真实地披露,通过信贷资产收益权转让实现不良贷款假出表的监管套利得到控制,杜绝了监管套利。同时,将引导银行使用资产证券化等更加规范透明的手段,实现不良贷款的真实出表。

二、银行投资非标资产的规模
1、理财资金中的非标规模
《中国银行业理财产品市场年度报告》显示,截至2015年底,全部理财产品投资各类资产余额23.67万亿元,涉及11大类72小类资产。从资产配置情况来看,债券及货币市场工具、银行存款、非标准化债权类资产是理财产品主要配置的前三大类资产,共占理财产品投资余额89.10%。理财产品投资于非标准化债权类资产的资金占投资总额的15.73%,规模约为3.72万亿,其中收/受益权占比重最大,占全部非标资产29.35%。


从理财产品所投资的非标资产的风险来看,整体信用风险相对较低。截至2015年底,理财资金投资的非标债权资产中,15.10%的资产评级为AAA,16.13%的资产为AA+,25.75%的资产为AA,A-级以下的资产仅占6.33%。

2、应收款项类投资中的非标规模
上市银行年报数据显示,除去四大行外,其他12家商业银行应收款项类投资总规模,2016年一季度末为7.87万亿元。根据2015年末非标资产在应收款项类投资占比80.42%估算,目前上市银行应收款项类投资中包含的非标资产规模约为6.33万亿元。
根据中国人民银行发布的存款类金融机构本外币信贷收支表,截至2016年3月“股权及其他投资”科目余额为17.41万亿,该科目由银行的同业理财、非标资产投资及部分股权投资构成,具体来说包括商业银行购买的证券投资基金、银行理财产品、资金信托、资产管理计划及其他特殊目载体产品和境外投资、股权投资等。扣除掉标准化资产部分,银行投资项下的非标投资规模预计在十万亿以上。

三、非标资产的出路
近几年,同业业务及理财业务监管政策频繁出台,加强了对银行非标业务约束。“8号文”关于商业银行理财资金投资非标的上限限制,导致表外理财项下非标资产逐渐回流至表内;“127号文”关于禁止金融机构对非标业务提供任何性质的担保等规定,进一步限制了银行同业业务中非标业务的扩张,同时提出了”同业投资“的概念,引导金融机构从投资非标向金融债、次级债、资产证券化产品、同业存单、特殊目的载体工具等产品转型。
监管趋严的同时,非标资产的规避功能逐渐下降,伴随监管而来的是持续的创新。在当前的政策背景下,预计非标资产将通过以下方式进行表内外转移:1.应收款项类投资;2.基金子公司/信托/资管通道业务;3.银行不良资产基金模式;4.转为资产证券化产品。其中资产证券化是非标准化债权向标准化债权转变的主要合规手段,可以改善资产负债结构,提高资产周转效率,也是银行通过“非标转标”实现非标出表的主要渠道。
1、应收款项类投资崛起
“127号文”对同业中的非标业务进行规范和加强监管后,明确规定了 “买入返售(卖出回购)业务项下的金融资产应当为银行承兑汇票,债券、央票等在银行间市场、证券交易所市场交易的具有合理公允价值和较高流动性的金融资产。卖出回购方不得将业务项下的金融资产从资产负债表转出。” 也就是说买入返售项下必须是标准化资产。
而原来在该项下核算的非标资产转入投资项下处理,同时“金融机构开展买入返售(卖出回购)和同业投资业务,不得接受和提供任何直接或间接、显性或隐性的第三方金融机构信用担保,国家另有规定的除外”,这一规定进一步约束了同业非标业务规模的扩张。
因此近两年,商业银行非标资产逐渐转向应收款项类投资项下,四大行应收款项类投资下基本都是标准化资产,除了四大行之外其他12家上市银行应收款项类投资明显呈现上升趋势,而其中主要是理财产品、信托及其他受益权投资等非标资产大幅增加。


2、基金子公司/信托/资管通道业务
过去三年,在拓展通道业务环节,信托公司与券商资管机构受制净资本约束分别需要扣减1‰-3‰与万分之五的风险资本,基金子公司因为没有风险资本计提的监管要求,运作通道业务的费率远低于券商资管机构和信托,吸引银行将大量信贷出表业务交给其操作,从而抢占了大块通道业务市场。
82号文之后,基金子公司通道业务监管趋严,按照2016年5月出台的《基金管理公司特定客户资产管理子公司风控指标指引》(征求意见稿)、《证券期货经营机构落实资产管理业务“八条底线”禁止行为细则》和《证券投资基金管理公司子公司管理规定》(征求意见稿)相关规定,基金子公司新开展的业务均需按照要求(最高3.00%)计算风险资本,并根据特定客户资产管理业务全部管理费收入的10%计提风险准备金(计提总额以基金子公司管理资产规模净值的1%为上限)。同时严格控制了杠杆倍数,其中期货、固定收益、非标类资管计划杠杆不得超过3倍。
这些监管要求将引发基金子公司资本压力骤增,通道业务费率大幅上涨,费率优势不再,部分资产出表业务重新回流信托、券商资管渠道,基金子公司的通道业务规模将缩减。
3、银行不良资产基金模式
自2014年始,银行和四大AMC就开始创新各种通道合作模式。据四大AMC内部统计,2015年四大AMC用创新模式完成不良处置规模占收购总债权的39%,而2016年一季度该占比已经达到70%。
“82号文”出台后,对信贷资产受益权转让业务的资本计提、拨备计提和交易结构规范性透明性等规定,压缩了银行不良出表和监管套利的空间,不良出表纯通道模式这条出路基本被断绝。银行积极探索其他方式处置不良资产。
据报道,“82号文”之后,在监管的窗口指导下,不良出表纯通道模式被叫停,而中国银行的不良资产基金模式“基本上得到了监管的认可,基金后续还会继续发”。两者的重大区别,在于银行是否直接有理财资金参与认购不良资产收益权或证券化份额。
在中国银行不良资产基金模式中,不良资产处置基金由银行投资子公司和AMC子公司合资成立GP,以及AMC共同组建而成。其中,不良资产处置基金委托银行和AMC子公司的合资顾问公司进行管理,再由其委托资产服务商进行处置。对比不同的不良处置模式,该模式的特点,在于认购基金的资金中,没有直接来自银行的资金。优先级由AMC认购,次级投资人包括AMC,银行子公司和其他投资机构。

4、转为资产证券化产品
随着监管部门不断加强规范,陆续出台一系列监管政策,非标业务规模总体逐渐压缩,“非标转标”已成大趋势。资产证券化是非标准化债权向标准化债权转变的主要合规手段,可以改善资产负债结构,提高资产周转效率。银行通过资产证券化等方式将“非标转标”实现“非标出表”是未来的主要趋势。
wind资讯统计数据显示,截至2016年5月10日,资产证券化发行总额为11673.60亿元,比15年末增长了16.88%,余额为7380.47亿元;其中银行信贷资产证券化累计发行金额为8249.66亿元,存量余额4304.71亿元,在总余额中占比58.25%。
银行的非标资产证券化是指以银行作为原始权益人,以银行表内的非标资产作为基础资产,以资产支持专项计划、信托计划、专项资产管理计划等作为特殊目的载体(SPV)发行资产支持证券或类资产支持证券的融资活动。具体主要可分为券商资管通道非标资产证券化模式、信托通道非标资产证券化模式、基金子公司非标资产证券化模式和保险资产管理公司非标资产证券化模式。


风险提示
1、表外及子公司监管趋严,银行面临资本充足率上升压力;
2、经济持续下行,非标资产信用风险暴露。
附录:基金资管子公司公司风险资本计算表

